我们来对空运到机场过程中的主单、分单、仓单以及埃及清关的特殊要求进行一次极其详尽和丰富的梳理。这将不仅解释它们是什么,更会深入阐述它们之间的关联、流程中的角色以及潜在风险。
第一部分:核心单证详解——物流的“身份证”与“契约”
在空运链条中,这三份单证构成了货物身份和权责的法律基础。
1. 主单 – 航空运输的“总合同”
-
全称: 主空运单
-
出具方: 公共承运人,即航空公司或其授权的总销售代理。
-
法律性质: 是航空公司与发货人(通常指货运代理)之间的运输合同和货物收据。它受国际公约(如《蒙特利尔公约》)管辖。
-
核心功能:
-
运输合同: 明确了航空公司与订舱方之间的权利、义务和责任条款,包括赔偿责任限额。
-
货物收据: 证明航空公司已按单证所列状况接收货物。
-
运费凭证: 是航空公司与货运代理之间结算运费的依据。
-
提货凭证(在某些情况下): 在“主单直放”模式下,收货人可凭主单办理清关和提货。
-
跟踪依据: 主单号是航空公司系统内跟踪货物状态的核心号码。
-
-
号码规则: 通常由3位航空公司代码(如CA for 国航,LH for 汉莎)和8位数字组成。
-
关键信息:
-
发货人和收货人信息(注意:当货代出货时,这里的发货人通常是货代,收货人是货代在目的地的代理)。
-
起运港和目的港。
-
货物详情、件数、毛重、计费重量、运费条款。
-
航班信息。
-
-
一句话总结: 主单是航空公司与货运代理之间关于“一整票货”的运输契约,是货物空中旅行的“总护照”。
2. 分单 – 货代业务的“灵魂”
-
全称: 分空运单
-
出具方: 无船承运人,在空运中即指货运代理。
-
法律性质: 是货运代理与真实发货人之间的运输合同。它独立于主单存在。
-
核心功能:
-
货代合同凭证: 是货代承担将货物从始发地运至目的地责任的法律证明。
-
保护商业机密: 在主单上,真实的发货人和收货人信息被货代信息屏蔽。分单保护了买卖双方的商业秘密。
-
拼箱/集运的依据: 货代将多个客户的货物(每份分单)集中起来,合并成一票货向航空公司订舱(出一份主单),以实现规模效应,降低单位成本。
-
结算凭证: 货代凭此单向真实发货人收取运费及其他费用。
-
控制货权: 在付款交单等贸易条款下,发货人可以通过控制分单正本来控制货权,确保收货人付款后才能提货。
-
目的港清关: 对于埃及及其他大多数国家,真正的收货人是凭分单(而不是主单)来办理进口清关手续的。
-
-
号码规则: 由货代自行编制,无固定规则,但通常会与主单号关联以便查询。
-
关键信息:
-
真实的发货人和真实的收货人信息。
-
主单号。
-
货物详情、件数、毛重等(需与主单一致)。
-
-
一句话总结: 分单是货运代理与真实发货人之间的“分合同”,是货代业务的基石,也是收货人在目的港清关的“钥匙”。
3. 仓单 – 海关监管的“总清单”
-
全称: 或
-
出具方: 航空公司或其地面服务代理。
-
法律性质: 是一份向政府监管机构(主要是海关) 提交的申报性文件,而非运输合同。
-
核心功能:
-
海关申报: 它是飞机抵达前或抵达时,航空公司向目的地海关提交的该航班所载货物的总清单。
-
安全与管制: 用于国家安全、禁运品管制、贸易统计等目的。
-
货物操作依据: 机场地面代理根据仓单信息来安排货物的卸机、分理和入库。
-
-
数据来源: 仓单的数据完全来源于主单。一份主单对应一份仓单记录。如果一票主单下有多个分单,这些分单的货物信息会汇总体现在主单和仓单上。
-
关键信息: 与主单信息高度一致,包括收发货人、货物描述、件重尺等。
-
一句话总结: 仓单是航空公司递给海关的“货物舱单”,是货物进入一国关境的第一道“官方介绍信”,海关凭此进行初步监管。
第二部分:埃及清关的“特殊法则”
埃及的清关流程以其严格、数字化和前置性而闻名,任何疏忽都可能导致巨额罚款或货物退运。
核心要求与流程
-
ACID – 进口商的“数字身份证”
-
是什么: 由埃及海关在系统下为每个进口商分配的唯一识别号码。
-
重要性: 没有ACID,无法进口。它是所有进口流程的根基。
-
出现在哪里: 必须清晰地显示在所有与货物相关的单证上,包括:
-
商业发票
-
装箱单
-
主单和/或分单
-
-
-
ACI预登记 – 清关的“前置许可”
-
流程:
-
第一步: 埃及进口商使用其ACID登录Nafeza平台,为每一票进口货物创建一个“预登记号”。
-
第二步: 出口商(发货人)或其货代,通过Nafeza平台或授权的代理,在货物装运前,提交所有单证数据的电子版(发票、箱单、提单样本等)。
-
第三步: 系统进行风险评估和审核。通过后,会为该票货物生成一个唯一的ACID,并确认预登记成功。
-
-
关键点: 必须在货物装运前完成。如果货物起飞前未完成预登记并获得ACID,货物抵达埃及后将无法清关,面临退运或罚没的风险。
-
-
单证一致性的“终极考验”
埃及海关实行极其严格的单证审核,要求“三单一致”:-
仓单
-
主单/分单
-
商业发票/装箱单
核对点: 收货人名称地址、ACID号码、货物描述、HS编码、数量、重量、价值等必须完全一致。一个字母、一个数字的错误都可能被视为单证不符,导致清关延误和罚款。
-
-
收货人资质的“硬门槛”
-
主单/分单上的收货人必须是埃及本地注册的、拥有合法进口资质的实体公司。
-
个人或没有进口权的公司无法作为清关主体。
-
-
到港后的“生死时速”
-
埃及机场的免费仓储期非常短(通常为3-7天)。
-
超过免费期将产生高额的滞港费和仓储费,这些费用按日累加,速度很快。
-
如果货物在港口滞留超过规定期限(如30-90天),海关有权将其视为“无主货”并进行公开拍卖。
-
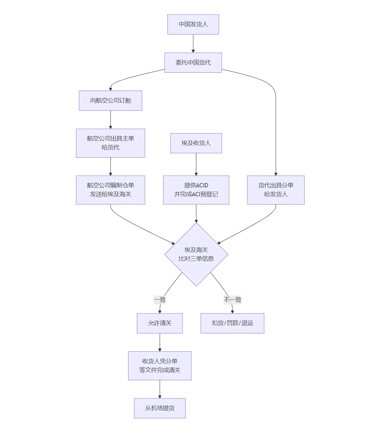
综合流程与关系图
为了更直观地理解,我们可以勾勒出从中国发货到埃及清关的完整流程:

风险提示与建议:
-
确认ACID: 作为发货人,在货物出运前,务必从收货人那里拿到有效的ACID号码,并确认预登记已完成。
-
选择可靠伙伴: 选择有丰富埃及航线操作经验的货代和埃及当地的清关代理至关重要。
-
仔细核对单证: 在确认提单草稿时,逐字逐句检查所有信息,确保与客户提供的清关文件100%一致。
-
购买运输保险: 鉴于埃及清关的复杂性和风险,为货物购买运输保险是明智之举。
希望这份超详细的整理能帮助您全面理解整个流程和其中的关键节点。
a.本站所有文章,如无特殊说明或标注,均为本站原创发布。
b.任何个人或组织,在未征得本站同意时,禁止复制、盗用、采集、发布本站内容到任何网站、书籍等各类媒体平台。
c.如若本站内容侵犯了原著者的合法权益,可联系我们进行处理。










































